대한민국 보건복지부, 새로운 상급종합병원 지정으로 의료 서비스 질 향상
보건복지부가 최근 제5기 상급종합병원을 지정하며 국내 의료 서비스의 질을 한층 더 끌어올리는 중요한 발표를 했습니다. 이번에 새롭게 지정된 병원들과 기존에 지정되지 않은 병원들에 대한 정보를 공유하며, 상급종합병원이 우리 사회에 어떠한 역할을 하는지를 탐구해보겠습니다.
제5기 상급종합병원 지정 개요
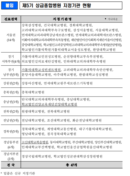
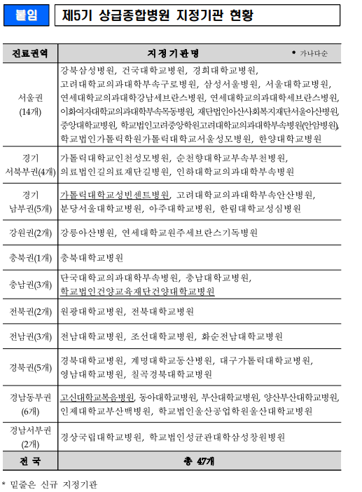
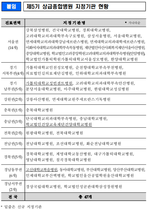
이번 제5기 상급종합병원 지정은 총 47개 의료기관에 이루어졌습니다. 특히, 경기 남부권과 경남 동부권, 충남권에서 새롭게 지정된 병원들이 포함되어 지역적 균형을 고려한 것으로 보입니다. 반면, 충남권에 위치한 순천향대학교 천안병원은 이번 지정에서 제외되었습니다. 상급종합병원은 중증 질환자에 대한 전문적인 의료 서비스를 제공하는 의료기관으로서, 복지부는 인력, 시설, 장비 등 다양한 기준을 통해 평가하여 지정합니다.
상급종합병원 지정 기준의 변화
복지부는 이번 상급종합병원 지정에서 중증 질환 진료와 관련된 기준을 강화했습니다. 입원 환자 중 중증 환자의 비율을 기존 30%에서 34%로 상향 조정하였고, 중환자실 및 음압격리병실 같은 의료 자원의 강화를 중점적으로 봤습니다. 또한, 코로나19와 같은 국가감염병 대응에 대한 공공성 지표도 새롭게 추가되었습니다.
상급종합병원 지정의 중요성
상급종합병원은 의료전달체계에서 매우 중요한 역할을 합니다. 정부는 이번 지정을 통해 의료전달체계 전반에 대한 개편을 계획하고 있습니다. 특히, 내년부터는 소아청소년과와 산부인과 진료 과목에 대해 상시 입원환자 진료 체계를 요구하며, 이를 위반할 경우 시정 명령 및 지정 취소 등의 조치가 이루어질 예정입니다.

결론 및 향후 전망
이번 상급종합병원 지정은 국내 의료 서비스의 질을 한 단계 높이는 중요한 발판을 마련했습니다. 복지부는 앞으로도 지정 기간 동안의 사후 관리를 강화하며, 의료 공급과 수요를 분석해 '의료지도' 개발 등을 통해 의료 서비스의 질적 향상을 도모할 계획입니다. 상급종합병원의 역할과 지정 기준의 변화는 국민의 건강과 직결되므로, 이러한 발전이 어떠한 긍정적인 변화를 가져올지 주목됩니다.
이국종 교수의 국군대전병원장 취임과 의료계 기여
의료계의 빛나는 별, 이국종 교수 대한민국 현대 의료계에서 빼놓을 수 없는 인물, 이국종 교수가 새로운 장을 열었다. 국군대전병원장으로 취임하며 그의 경력에 또 하나의 이정표가 세졌다.
armageddonbelief.com
2023.12.11 - [리뷰] - 병원 예약 시스템 똑닥앱과 의료법 위반 논란 소아과 비상
병원 예약 시스템 똑닥앱과 의료법 위반 논란 소아과 비상
병원 예약 시스템 똑닥 앱 논란: 의료법 위반 가능성 탐구 최근 독감 환자 증가와 병원 예약 문제의 심화 최근 독감 환자가 급증하면서 소아과 진료를 받기가 어려워지고 있습니다. 이러한 상황
armageddonbelief.com